警方指出,天一爱草生物科技有限公司负责人朱耿庆、与营运长、行销主管白凯文及黄鼎文等3人,,未向卫生福利部申请药品许可证,于公司官网、知名电商通路及实体连锁美妆门市贩售女性身体调理中药产品,分别为该公司【爱小月】组合之「净化精萃」、「养气精萃」、「补身精萃」及【月经调理】组合内「舒孅精萃」、「美妍精萃」等5项产品。

该公司锁定作月子、小产或调理需求之女性为客群,主打中医师代言推荐,产品销售页面并宣称疗效及要求消费者须按照指定疗程顺序服用,产品每盒要价逾万元,致使消费者陷入错误花大钱又买到伪药伤身。

警方对天一爱仓库搜索。翻摄画面
警方对天一爱仓库搜索。翻摄画面

经民众检举,天一爱自111年10月起贩售「净化精萃」、「养气精萃」、「补身精萃」、「舒孅精萃」、「美妍精萃」等5项产品违反卫生法规,后由卫生福利部鉴定药液成分,判定为生化汤及十全大补汤基准方之加减方,均属《药事法》第6条第1款所定义之药品,惟查无该公司申请药品许可证纪录。

天一爱仓库。翻摄画面
天一爱仓库。翻摄画面

去年11月台北市、桃园市及苗栗县卫生局针对商品仓库执行稽查,要求该公司下架伪药产品,朱耿庆却指示员工抗拒稽查外,甚刻意隐匿商品原料制造流程履历、仓储物流及将官网架设于香港、隐匿IP规避调查,以海外网站之名对国内贩售,仍执意不配合下架。

台北市刑大今年3月拘提负责人朱等3人到案,并前往公司数个据点及分布台北、桃园仓储执行搜索,查扣上述商品311盒,共计14847包,全案依违反《药事法》第83条贩卖伪药罪嫌移送台北地检署,本月9日起诉在案,并声请法院没收犯罪所得新台币166万余元。

警方查扣上万包产品。翻摄画面
警方查扣上万包产品。翻摄画面

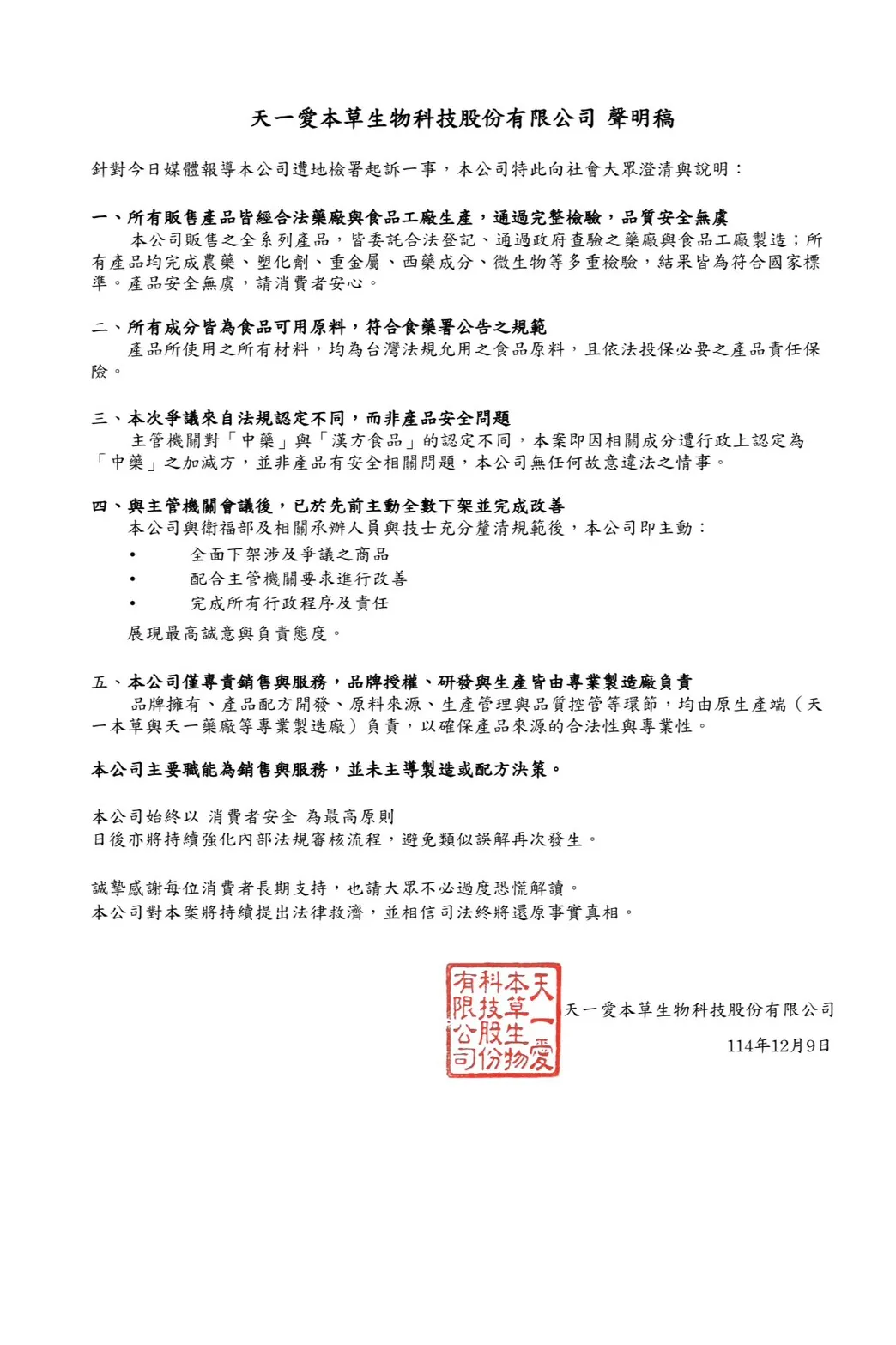
天一爱则声明, 所有贩售产品皆经合法药厂与食品工厂生产,通过完整检验,产品安全无处; 产品安全无处,符合食药署规范。本次争议来自法规认定不同,而非产品安全问题,主管机关对于「中药」与「汉方食品」的认定不同,相关成分遭行政上认定为「中药」加减方。天一爱说,与主管机关会议后,已于先前主动全数下架并完成改善。

检警搜索天一爱的产品仓库。翻摄画面
检警搜索天一爱的产品仓库。翻摄画面
汉方女性调理品牌「天一爱」曾找女星陶晶莹代言打响知名度。图取自天一爱网站
汉方女性调理品牌「天一爱」曾找女星陶晶莹代言打响知名度。图取自天一爱网站
天一爱声明稿。翻摄画面
天一爱声明稿。翻摄画面

點擊閱讀下一則新聞 點擊閱讀下一則新聞
北投行车纠纷竟出现「球棒哥」!涉恐吓罪外还有这2项违规 警方要追查