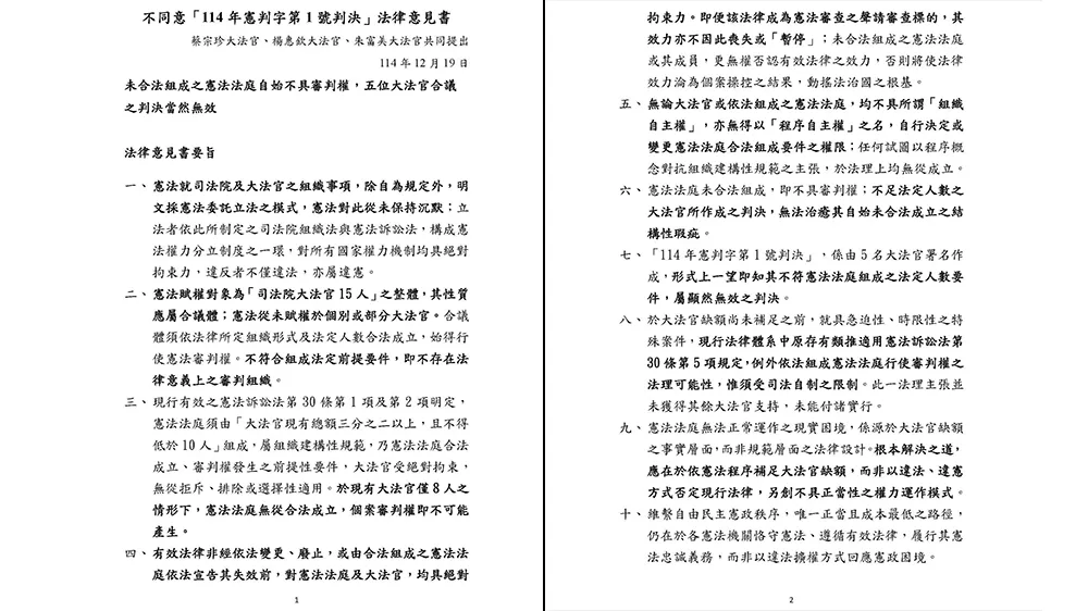
大法官蔡宗珍、杨惠钦、朱富美共同提出「不同意『114年宪判字第1号判决』法律意见书」,包括了10点要旨:
1.宪法就司法院及大法官之组织事项,除自为规定外,明文采宪法委托立法之模式,宪法对此从未保持沉默;立法者依此所制定之司法院组织法与宪法诉讼法,构成宪法权力分立制度之一环,对所有国家权力机制均具绝对拘束力,违反者不仅违法,亦属违宪。

2.宪法赋权对象为「司法院大法官15人」之整体,其性质应属合议体;宪法从未赋权于个别或部分大法官。合议体须依法律所定组织形式及法定人数合法成立,始得行使宪法审判权。不符合组成法定前提要件,即不存在法律意义上之审判组织。

3.现行有效之宪法诉讼法第30条第1项及第2项明定,宪法法庭须由「大法官现有总额三分之二以上,且不得低于10人」组成,属组织建构性规范,乃宪法法庭合法成立、审判权发生之前提性要件,大法官受绝对拘束,无从拒斥、排除或选择性适用。于现有大法官仅8人之情形下,宪法法庭无从合法成立,个案审判权即不可能产生。

4.有效法律非经依法变更、废止,或由合法组成之宪法法庭依法宣告其失效前,对宪法法庭及大法官,均具绝对拘束力。即便该法律成为宪法审查之声请审查标的,其效力亦不因此丧失或「暂停」;未合法组成之宪法法庭或其成员,更无权否认有效法律之效力,否则将使法律效力沦为个案操控之结果,动摇法治国之根基。

5.无论大法官或依法组成之宪法法庭,均不具所谓「组织自主权」,亦无得以「程序自主权」之名,自行决定或变更宪法法庭合法组成要件之权限;任何试图以程序概念对抗组织建构性规范之主张,于法理上均无从成立。

6.宪法法庭未合法组成,即不具审判权;不足法定人数之大法官所作成之判决,无法治愈其自始未合法成立之结构性瑕疵。

7.「114年宪判字第1号判决」,系由5名大法官署名作成,形式上一望即知其不符宪法法庭组成之法定人数要件,属显然无效之判决。

8.于大法官缺额尚未补足之前,就具急迫性、时限性之特殊案件,现行法律体系中原存有类推适用宪法诉讼法第30条第5项规定,例外依法组成宪法法庭行使审判权之法理可能性,惟须受司法自制之限制。此一法理主张并未获得其余大法官支持,未能付诸实行。

9.宪法法庭无法正常运作之现实困境,系源于大法官缺额之事实层面,而非规范层面之法律设计。根本解决之道,应在于依宪法程序补足大法官缺额,而非以违法、违宪方式否定现行法律,另创不具正当性之权力运作模式。

10.维系自由民主宪政秩序,唯一正当且成本最低之路径,仍在于各宪法机关恪守宪法、遵循有效法律,履行其宪法忠诚义务,而非以违法扩权方式回应宪政困境。

3名大法官的法律意见书要旨。翻摄自「台湾法律人」脸书
3名大法官的法律意见书要旨。翻摄自「台湾法律人」脸书

點擊閱讀下一則新聞 點擊閱讀下一則新聞
「把反对者剔除就没有人反对」 蓝委:宪法法庭真是丢脸至极